1. BRD
Business Requirement Document
Proyek Aplikasi Kafe
DIBUAT OLEH:
Vanishi
Tiyar Nitza
8801202130
PRODI BISNIS
DIGITAL
POLITKENIK BHAKTI SEMESTA SALATIGA
PERSETUJUAN
Dibuat Oleh :
|
Nama |
Title |
Tanda
Tangan |
Tanggal |
|
Vanishi
Tiyar |
Project Manager |
|
19 Okt 2022 |
Direview Oleh :
|
Nama |
Title |
Tanda
Tangan |
Tanggal |
|
|
|
|
|
Disetujui Oleh :
|
Nama |
Title |
Tanda
Tangan |
Tanggal |
|
|
|
|
|
Daftar Isi
1
Deskripsi Proyek
Proyek aplikasi cafe ini
merupakan aplikasi atau software yang berfungsi untuk mengimplementasikan
aplikasi kasir sebuah kafe di Salatiga. Bertujuan untuk mengelola
penjualan pada sebuah kafe. Diharapkan dengan adanya aplikasi ini
akan memudahkan operator melayani pelanggan dalam bertransaksi, serta
manager dalam mengelola laporan stok dan penjualan serta memudahkan admin, manager & operator dalam
mengkategorikan menu, yaitu minuman dan makanan. Aplikasi ini dibuat dengan
menggunakan teknologi web dengan
bahasa pemrograman PHP, HTML, CSS dan database
MySQL.
2
Lingkup Proyek
Lingkup proyek ini terdiri dari
desain layout aplikasi dan fitur aplikasi.
Untuk desain layout terdiri
dari:
a. Tampilan login
Sedangkan untuk fitur aplikasi
terdiri dari:
a.
Fitur
Menu
b.
Fitur Transaksi penjualan
c.
Fitur Laporan stok & penjualan
3
Kebutuhan Fungsional
3.1
Spesifikasi kebutuhan
Proyek Aplikasi Kasir ini
menggunakan teknologi web yang dapat diakses melalui browser pada komputer
desktop (laptop) maupun
browser pada mobile
(HP).
Fitur utama yang dapat dikelola
adalah :
a.
Manajemen user login
-
Admin
-
Manager
-
Operator
b.
Manajemen menu
c.
Manajemen
laporan stok & penjualan
d.
Manajemen transaksi penjualan
3.2
Use Case Diagram
Gambar diatas merupakan
Use Case Diagram pada Proyek Aplikasi Kasir yang penjelasannya sebagai
berikut:
a.
Use case ini terdiri
dari 3 actor yang berinteraksi dengan satu sistem yaitu admin, manager dan operator
b.
Sebelum
masuk ke tampilan admin, manager, dan operator harus login terlebih dulu
c.
Admin bisa akses semua menu
d.
operator hanya bisa akses transaksi penjualan
e.
manager bisa akses laporan stok & penjualan
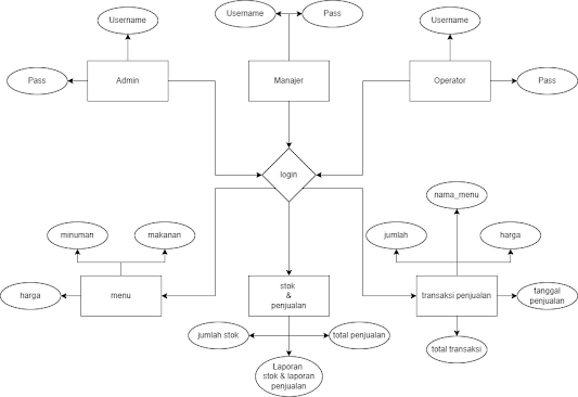
3.3 Entity Relationship Diagram
(ERD)
Pada ERD diatas menjelaskan terdapat entitas,
atribut dan proses yang berlangsung.
1.
Proses login admin,
manager, dan operator mempunyai atribut username dan password
2.
Entitas
menu mempunyai atribut makanan,
minuman, dan harga
3.
Entitas
Stock & Penjualan mempunyai atribut jumlah stok, total penjualan serta
laporan stok dan laporan penjualan. Entitas Transaksi Penjualan mempunyai
atribut nama_menu, harga, jumlah, tanggal penjualan dan total transaksi.
4
Kebutuhan Non Fungsional
Untuk kebutuhan non fungsional ada beberapa kriteria:
a.
Bisa digunakan
PC
b.
Tampilan user friendly dan responsif
c.
Keamanan yang terjamin dengan
enkripsi password
d.
Mudah digunakan
5
Biaya
Untuk biaya terdiri
dari beberapa komponen
·
Analisa dan Pembuatan Business
Requirement Document : Rp. 300.000
·
Pembuatan Desain
dan Layout Web : Rp. 200.000
·
Pembuatan Modul Login : Rp. 450.000
·
Testing dan
Deployment Aplikasi : Rp. 150.000
Total
: Rp. 1.100.000
6
Tim
Proyek ini dikerjakan oleh tim dengan peranan sebagai
berikut:
·
Orang
ke- 1 sebagai Project Manager yang bertugas menganalisa dan membuat
Business Requirement Document
·
Orang
ke- 2 sebagai Web Designer yang bertugas membuat desain dan layout web
·
Orang
ke- 3 sebagai Programmer yang bertugas membuat aplikasi berbasis web
·
Orang
ke- 4 sebagai Tester yang bertugas
melakukan testing/pengujian terhadap
aplikasi
·
Orang
ke- 5 sebagai Network Administrator yang
bertugas deployment aplikasi ke
server
7
Penjadwalan
Proyek Data Siswa ini di
perkirakan membutuhkan waktu sekitar 1 bulan dengan timeline sebagai
berikut
|
Komponen |
Pekan 1 |
Pekan 2 |
Pekan 3 |
Pekan 4 |
Pekan 5 |
|
Pembuatan BRD |
|
|
|
|
|
|
Desain & Layout |
|
|
|
|
|
|
Development |
|
|
|
|
|
|
Testing & Deployment |
|
|
|
|
|
2. MOCKUP
- Tampilan Login
- Tampilan untuk admin
- Dashboard
3. Database
- buat database dengan judul kasir_cafe
- buat tabel user
- dengan langkah yang sama, buat tabel yang lain seperti makanan, minuman, transaksi, stok dan penjualan seperti gambar dibawah :
- Isi tabel sesuai dengan nama dan datanya, misal user :

















.png)
.png)
.png)
.png)
.png)
.png)
.png)
.png)
.png)
.png)
.png)
.png)
.png)
.png)
.png)
Komentar
Posting Komentar